Notícias
Colegiado do Curso - Engenharia Elétrica
O Colegiado do Curso de bacharelado em Engenharia Elétrica é órgão deliberativo e consultivo de matérias referentes ao Projeto Pedagógico do Curso (PPC), tais como regulamentos referentes a estágio, trabalho de conclusão de curso, atividades complementares, alterações planos de ensino de disciplinas, mudanças da grade curricular, dentre outras. Também é o órgão que analisa recursos contra decisões tomadas da Coordenação do Curso, bem como de assessoramento da coordenação.
Conforme a Resolução do IFMG nº 47 de 17 de dezembro de 2018, o Colegiado do Curso deve realizar a coordenação, o planejamento, o acompanhamento, o controle e a avaliação das atividades de ensino do curso de forma autônoma e independente.
Colegiado do Curso
Portaria IFMG Ipatinga nº 1247, de 23 de março de 2026;
Presidente (Coordenador do Curso)
Representantes do corpo docente da área específica do curso
Representantes do corpo docente das demais áreas
Representante da diretoria de Ensino
Representantes do corpo discente
Walter Batista Botelho Junior (Membro Titular)
Decisões do colegiado
Para o atendimento dos seus objetivos, o Colegiado de Curso realiza, de forma ordinária, no mínimo 02 (duas) reuniões por semestre. De acordo com a necessidade, reuniões extraordinárias também podem ser realizadas.
Agenda das reuniões ordinárias 2025:
-
Agenda de reuniões ordinárias — 2026:
-
19 de fevereiro
-
20 de maio
-
12 de agosto
-
02 de dezembro
-
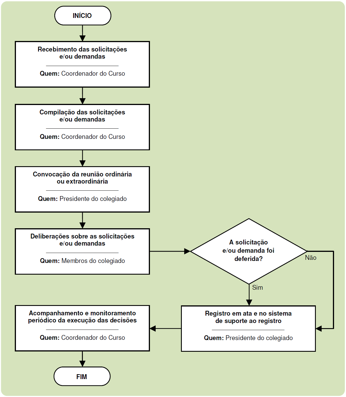
As demandas e solicitações dos discentes, docentes, técnicos administrativos, membros da gestão do campus, membros do colegiado ou comunidade acadêmica são recebidas pela Coordenação do Curso. Em seguida, são encaminhadas observando-se o Fluxo para encaminhamento das decisões do Colegiado do Curso.
Posteriormente, as decisões são registradas em atas e em um sistema de suporte ao registro, onde é possível realizar o acompanhamento e execução dos processos e decisões. Acesse a Planilha de acompanhamento das decisões do colegiado.

O colegiado também conduz pesquisas com os discentes, docentes e técnicos administrativos para avaliar periodicamente seu desempenho, para implementação ou ajuste de práticas de gestão.
Atas das reuniões
|
2024 |
2025 |
2026 |
|
|
|
2023 |
2022 |
2021 |
2020 |
|
2018 |
2017 |
|
|
|
|
|
AVALIAÇÃO DE DESEMPENHO DO COLEGIADO DO CURSO
