Ir para o conteúdo
1
Ir para o menu
2
Ir para a busca
3
Ir para o rodapé
4
Acessibilidade
Alto Contraste
Mapa do site
Portal do Governo Brasileiro
Atualize sua Barra de Governo
Instituto Federal de Educação, Ciência e Tecnologia de Minas Gerais
Campus Ibirité
Ministério da Educação
Buscar no portal
Buscar no portal
Facebook
Instagram
Twitter
YouTube
Rádio +IFMG
Moodle Ibirité (ERE)
SUAP
SEI
Meu IFMG
Ouvidoria
CPA
Contato
Biblioteca
Você está aqui:
Página Inicial
>
Institucional
>
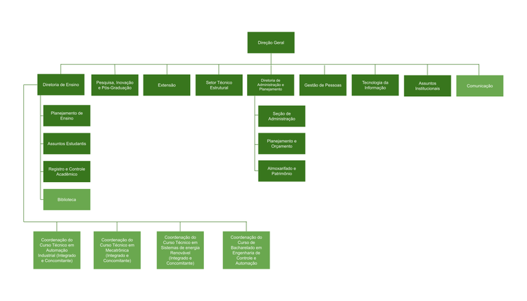
ORGANOGRAMAIFMGFINAL.png
menu
Menu
Portlet estatico
Nossos Cursos
Técnico
Graduação
Ingresso
Alunos
Servidores
Indicações - Vans e uniformes
Institucional
Sobre o IFMG
Conselho Acadêmico
Direção Geral
Corpo Docente
Corpo Técnico-Administrativo
Gestão de Pessoas
Lista Telefônica / Localização
Usina Fotovoltaica
Identidade Visual
Ouvidoria Local
SEI - Sistema Eletrônico de Informações
Atos Normativos
Comissão Própria de Avaliação (CPA)
Regimentos
Eventos
Circuito Fechado de TV
ORGANOGRAMAIFMGFINAL.png
Ensino
Diretoria de Ensino
RCA - Setor de Registro e Controle Acadêmico
Diplomas
SPE - Seção de Planejamento de Ensino
Segunda Chamada de Avaliações
Horários de Aulas 2026
Calendário Acadêmico
Horário de Monitorias
Horário de Atendimento dos Professores
Manual do Estudante
Uniforme Escolar
Regulamentos, Instruções Normativas e Formulários
Laboratórios
NAPNEE
Assuntos Estudantis
PPI
Trabalho Prático Final (TPF)
Extensão
Informações Gerais
Editais e Projetos
Estágio
FIC
Visitas Técnicas
Convênios
Eventos
Curricularização de extensão
Egressos
Pesquisa
Seção de Pesquisa, Inovação e Pós-Graduação
FLUI
Documentos SPIPG
Editais SPIPG
Espaço da Pesquisa
Biblioteca
Apresentação
Consulta ao Acervo
Bibliotecas Digitais
Periódicos online
Tutoriais
Produtos e Serviços
Normas e Regulamentos
Guias e Manuais
Contato
Administração e Planejamento
Apresentação
Reserva de Salas e Laboratórios
Tecnologia da Informação
Suporte TI
conteúdo
Info
Tweet
Compartilhar
por
David Lopes
—
última modificação
04/08/2022 10h30
Clique para ver a imagem no tamanho completo…
—
Tamanho
: 60KB
Voltar para o topo