menu
Menu

- Ingresso
- ACESSO À INFORMAÇÃO
-
- A Instituição
- Direção Geral
- Conselho Acadêmico
- Atos Normativos
- Publicações Oficiais
- SEI
- Cerimonial - Colação de Grau
- Gestão de Pessoas
- Comunicação
-
Documentos Institucional
- Estatuto do IFMG
- PDI 2009-2013
- PDI 2014 -2018
- Estatuto do IFMG - Resolução 14/2016
- Reitoria IFMG - Resolução 015 2016 - Altera o Regimento Geral do IFMG
- RelatriodeGestoIFMGCampusSabar2011a2015.pdf
- Regimento de Ensino IFMG - resolução 41 2013
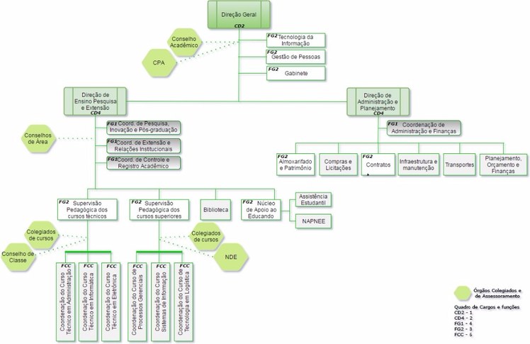
- Organograma IFMG Campus Sabará - Abril 2017.jpg
- Resolucao_01_2018___Regulamento_de_Ensino.pdf
- Normas_de_Biosseguranca_IFMG_Campus_Sabara.pdf
- organograma_campusSabar.png
- NOVOORGANOGRAMADOCAMPUSSABAR2021.pdf
- DispesobreExtinoeCriaodecargos.pdf
- Resolucao_do_Conselho_Superior_33_2020_Sabara.pdf
- Nossos Cursos
- Biblioteca
- Administração e Planejamento
- Tecnologia da Informação
- Publicações