Monitoria e Tutoria
por ana.guimaraes
—
publicado
15/06/2016 11h28,
última modificação
30/04/2026 17h07
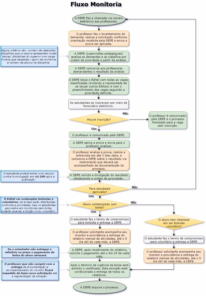
O Programa de Monitoria e Tutoria têm como principais objetivos criar condições de acompanhamento aos alunos em suas dificuldades de aprendizagem e possibilitar a oferta de atividades de complementação à formação acadêmica, com a finalidade de minimizar a defasagem de estudos, diminuir a evasão e a retenção discente. O estudante que participe do programa destinará 8 horas por semana para dedicar as atividades orientadas pelo professor ou servidor responsável pela disciplina/ação.
Horários de Monitoria - 2026:
- Acesse aqui! (Atualizado em 30/04/2026)
Horários de Monitoria - 2025:
- Acesse aqui! (Atualizado em 25/07/25)
Horários de Monitoria - 2024:
Horário de Monitoria - 2023:
Horário de Monitoria - anos anteriores
- Monitoria Curso Superior - Logística
- Monitoria Curso Superior - Administração
- Monitoria Curso Superior - BSI
- Monitoria Curso Técnico - Administração
- Monitoria Curso Técnico - Informática
- Monitoria Curso Técnico - Eletrônica
FLUXO DE MONITORIA

